| 美军海底监视网升级/拓展及威胁分析 |
| 送交者: 岚少爷 2024年10月20日20:08:56 于 [军事天地] 发送悄悄话 |
|
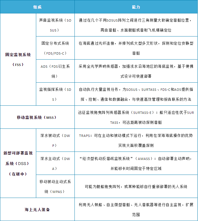
美海军近几年现代化升级综合海底监视系统(IUSS),开发新型可部署深水监视系统与海上无人装备等,打造可快速反应的多层次监视网,同时积极与日、澳盟友分享相关技术,共享声学数据与跟踪信息,拓展其能力与容量,以弥补与我军的作战差距,并企图借此抵消我军在中国南海和台湾海峡的数量优势。 IUSS升级与扩展 美海军近几年正在通过增强转型可靠声学路径系统(TRAPS),开发船只通用型监视拖曳阵列传感器系统(SURTASS),融入无人装备,扩展IUSS,加强其监视战略重要地区和地理咽喉要地的潜艇以及我军分散部署的潜艇的能力。 其中: (1)增强TRAPS TRAPS是由一个连接深海传感器的处理箱组成的自主海底监视装置,可由位于对手领土的渔船或拖船侧面秘密投放至海底战略位置,由无人滑翔机维护期传感器场,通过大量部署,打造“水下卫星网络”,监听对手潜艇/无人潜航器的移动情况,数据通过水面舰艇和卫星传送到美军的军事设施。 TRAPS海底监听潜艇示意图 (2)融入海上无人装备 美海军一直试验建造无人帆船和自主微型潜艇等小型无人装备,通过为其配备高清摄像机、水下麦克风、卫星上行链路和其他间谍设备,扩大美军监视范围。并已经采购了22艘太阳能自动船,组建小型无人舰队执行水面/水下侦察任务。 此外,美海军还在致力于将无人潜航器整合到由固定和移动网络基础设施以及潜艇组建的海底监视网之中,如利用通过潜艇干船坞掩体(DDS)操作的Razorback濒海战场传感器-自主无人机(LBS-AUV)持续、自主地进行海洋感知和数据收集,支持海军作战环境情报准备,其还可由配备专用设备的鱼雷发射管快速发射和回收。 IUSS主要组成 二、拓展海底电缆网络 美国海底监视行动以其冷战期间首次铺设的全球窃听电缆网络为核心,近几年美国正在进一步扩展该电缆网络的部分区域,并利用配有最先进水听器和传感器的先进电缆进行取代。 如美国SubCom公司于2020年开始建设的一条长达10000公里,从澳大利亚到阿拉伯半岛的阿曼苏丹国的商业海底互联网电缆,已于2022年10月开通,并与印度洋偏远岛屿迪戈加西亚岛上的美海军基地的秘密连接。 分析: 迪戈加西亚军事基地驻扎着美国航母、潜艇,并拥有一座可起降远程轰炸机的机场,是美军印度洋基地群的核心,通过海底光纤互联网电缆连接该基地,将加速其通信速度与可靠性,提升美澳在印太地区通信基础设施的数字弹性和安全性; 通往澳大利亚科科斯群岛的线路,则将加强澳大利亚在该地区的海上监视能力。 综合而言,该条通往迪戈加西亚岛的超高速互联网连接,将增强美国在印度洋的军事准备,提升美与盟友间协调军事行动能力。 三、对中国水下力量威胁 (1)利用商船实施被动监视,增加中国识别难度 美海军正在建造的SURTASS-E,可被放置在能装载于任一平甲板船上的集装箱中,并已向澳大利亚出售有关技术,由此使得美澳可利用商船/民用船伪装成正常的商业/民用活动,进行监视,使我军难以辨别,进而有可能获取我军海上活动的数据,或沿着港口或地区之间的某些路线和横断面传输数据,通过分析评估水下物体数量及其变化获得我军其他相关情报。 (2)隐秘、快速、灵活布设,增加在我军密切关注地区的探测几率 美海军愈发重视利用可快速部署的TRAPS或配备红外摄像机和水下麦克风的小型无人装备等,进行隐秘、快速、灵活部署,并注重主/被动探测结合,由此加大其在中国台湾和南海成功布设的机会,进而增加探测我军水下活动的几率。 (3)盟友联合监听中国潜艇 美海军与日本海上自卫队在印太地区已经拥有8艘配备SURTASS-E的水面舰艇,日本获取的数据通过国防卫星通信系统中继,进行处理,与美共享,被输入IUSS中。并且日本与中国台湾之间的一条水听器线将监视中国北部战区海军或东部战区海军的潜艇进入西太平洋;另一条线位于中国台湾和菲律宾之间,将监视中国南部战区海军的潜艇进入南海。 此外,澳皇家海军未来一旦部署SURTASS-E,将加大澳军在南太平洋对我军水下力量的监听威胁,增加美国在整个印太地区进行广泛、长期监测的机会。加上澳皇家海军与美海军还可能共享声学数据和跟踪信息,进行联合数据处理,由此将可能缩短两国海军在整个作战区域的预警与响应时间。 综上可知,美海军正致力于通过模块化SURTASS-E、TRAPS自主海底监视装置、小型无人海上装备等,增加海底监视系统布设的隐秘性、快速性、灵活性,拓展监视范围。并与日澳等盟友强化广域海底监视技术与信息共享。我军需加强海底监视,防范美军进一步在中国台湾关键位置或者菲律宾海入口处等布设海底监视装备,加强对不同类型监视装备的侦察识别,并尤其强化我军在重点区域的反监听能力。 |
|
![]() |
![]() |
| 实用资讯 | |
|
|
| 一周点击热帖 | 更多>> |
| 一周回复热帖 |
| 历史上的今天:回复热帖 |
| 2023: | 被以色列牵着鼻子走的拜登和被绑在以色 | |
| 2023: | 6031 血壮山河之随枣会战 第三章 10 | |
| 2022: | 【48军组织沿革史简介】 | |
| 2021: | 酒泉卫星发射中心成立63周年 两百多颗 | |
| 2021: | 新高声速导弹破防美国南极缺口 | |
| 2020: | 印度为何要拉澳大利亚军演 打不过中国 | |
| 2020: | 15年内无力攻台?美国安顾问质疑中国两 | |




