| 美國海軍核潛艇裝備技術 |
| 送交者: 三把刀 2025年01月21日15:20:44 於 [軍事天地] 發送悄悄話 |
|
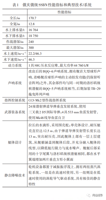
引言 進入21世紀以來,美國戰略重心從反恐戰略逐漸轉變到大國競爭,美國海軍作戰焦點也從由海向陸演變為海洋控制。同時,將水下戰視為實現海洋控制、維持自身優勢的關鍵部分,並將水下戰確定為第三次抵消戰略的六大顛覆性能力之一。 潛艇自從誕生以來,一直被視為最重要的水下作戰平台。目前,美軍裝備有一支全部由昂貴、先進的核潛艇組成的潛艇戰隊,水下戰實力穩居全球第一。但是,隨着裝備建設經費持續削減,導致美海軍核潛艇數量一減再減,與此同時潛在對手的先進作戰潛艇裝備技術、數量提升顯著,因此,美國海軍提出並努力踐行海上跨域分布式協同作戰,大力發展與之匹配的水下作戰力量尤其是潛艇,注重協同、融合,強調隱身、分布、多功能,突出海、陸、空、天、潛跨域體系化作戰優勢,實現水下作戰單向透明,從而保持對潛在對手的絕對優勢。 美國海軍核潛艇部隊是目前世界上作戰能力最強大、裝備技術最先進、技術發展最為活躍的一支力量,對美國海軍核潛艇裝備及其技術發展進行研究,對於未來水下裝備體系建設以及針對所面臨海上挑戰制定相應策略均具有重要的參考價值。 1美國海軍核潛艇裝備技術現狀 美國海軍裝備三種潛艇:核動力攻擊潛艇(SSN),核動力巡航導彈潛艇(SSGN)和核動力彈道導彈潛艇(SSBN)。SSBN執行戰略核威懾任務,裝備攜帶多個核彈頭的大型、遠程戰略潛射彈道導彈。SSN和SSGN是多任務艦艇,平時/戰時執行各種任務,攜帶各種常規武器。 1.1彈道導彈核潛艇 美國國防部在《2018年核態勢評估報告》指出,彈道導彈核潛艇是三位一體中最具生存能力的一環,在巡邏時,以目前的軍事技術幾乎無法探測到SSBN,也沒有已知的可信手段威脅到SSBN部隊的生存能力。因此,美軍將SSBN的發展、裝備置於美國海軍乃至美國國防發展戰略中最優先地位。目前,美國海軍現裝備14艘俄亥俄級SSBN,擬裝備12艘下一代哥倫比亞級SSBN。 1.1.1俄亥俄級SSBN 該級艇於1977—1991財年採購,於1984—1997年服役,共服役18艘,使用壽命為42年,見圖1所示。 每艘可以攜帶24枚射程最高可達12000km的三叉戟2D5潛射導彈。因為美俄戰略核軍備控制限制,目前每艘艇上有四個潛射彈道導彈發射管已經停用,使它們各自可攜帶的潛射彈道導彈數量減少到20枚,並且最早服役的4艘已經改為巡航導彈核潛艇。俄亥俄級SSBN堪稱是冷戰時期核能潛艇的代表作。其性能指標數據見表1。 從表1中可見,俄亥俄級SSBN是現役美國排水量最大的潛艇,能夠搭載24枚攻擊力強大的三叉戟2D5潛射彈道導彈,採用強大的S8G壓水反應堆驅動龐大的核潛艇,以滿足水下機動需求,並採用先進的艇型設計技術和靜音降噪技術,配合美國強大的加工製造能力,打造出當時世界上靜音效果最好的SSBN。該級艇的靜音性能甚至優於改良型洛杉磯級攻擊型核潛艇,在海狼級核潛艇服役前是全世界最安靜的核動力潛艇。 1.1.2哥倫比亞級SSBN 首艇將於2021年開工建造,2031年加入美國海軍服役,整級艇將一直服役到2085年。該級艇水下排水量20810t,艇長171m,艇體直徑13m,採用全電推進方式,艇尾設有噴水推進器,外形見圖2所示。 該級艇設計結合了俄亥俄級與弗吉尼亞級核潛艇的先進技術,並在動力推進技術、靜音降噪技術、武器系統等方面都將有極大改進。 (1)動力推進技術裝備S1B型新型核反應堆。該反應堆以弗吉尼亞級核潛艇裝備的S9G反應堆為基礎,進一步提升了功率密度,並繼承S9G反應堆良好的自然循環能力,降低了中低速航行中的機械噪聲。S1B型反應堆堆芯壽命為42年,與艇體同壽,不需要中期更換核燃料,從而大幅降低潛艇全壽期使用成本,進一步提高了哥倫比亞級SSBN的在航率,這也是美國海軍用12艘哥倫比亞級SSBN代替14艘俄亥俄級SSBN的基礎。 (2)靜音降噪技術綜合採用多種先進靜音降噪技術,以極大地增強自身的生存能力與隱身性,美國海軍宣稱要將該級SSBN建成有史以來最隱蔽的潛艇。該級艇採用全電推進方式,整個動力傳動系統去除了減速齒輪箱、推進軸等複雜的推進軸系部件,有效降低了機械噪聲並大幅節約了艇內空間;採用噴水泵推替代了傳統的螺旋槳推進,在實現更高的推進效率的同時大幅降低潛艇高速/巡航航行時螺旋槳產生的噪聲;並在艇體外殼採用弗吉尼亞級潛艇的消聲材料覆層,有效提高靜音能力;採用X形尾舵,改進艇體水動力特性,降低阻力、提高機動性的同時提高安靜性。 (3)武器系統採用創新的通用導彈艙(CMC)和模塊化設計,通過靈活的戰鬥模塊搭配實現作戰能力的多元化,提高武器裝備的通用性並降低成本。該技術將導彈發射筒與艙段一體化設計,每個導彈艙配備4個發射筒,該級艇搭載4個導彈艙共16個發射單元,除了可以發射三叉戟2D5導彈乃至未來的新一代潛射彈道導彈之外,還可以發射多種有效負載,其中包括潛射常規中程彈道導彈(SLIRBM)、高超聲速打擊導彈、巡航導彈、無人潛航器、無人機等。這種特性,使得部分SSBN在需要時可改裝成SSGN/SSBN多用途艇,既可執行戰略巡航任務,也可執行常規快速全球打擊任務,還可執行反導、偵察等多重任務,實現戰略與戰術平台一體化,進一步推動潛艇向多功能化方向發展。該級艇搭載CMC想象圖見圖3所示。 值得注意的是,該級艇水下排水量超過俄亥俄級,建成後將成為美國建造的最大潛艇,彈道導彈發射管數量卻少了1/3,因此能夠將更多的噸位用在更先進的隱身技術以及多用途能力上,例如更大的舷側陣聲吶、更強悍的動力設備以及雙層減振浮筏技術等,從而能夠更好地滿足美國戰略核威懾需求。 此外,哥倫比亞級SSBN還將採用先進的非穿透式電子潛望鏡系統與AN/BGY-1潛艇綜合作戰系統。事實上,在作戰系統、傳感器和自衛武器方面,該級艇大部分系統將與弗吉尼亞級通用,在有效提高核潛艇作戰指揮控制系統能力的同時大大降低成本。 1.2巡航導彈核潛艇 美軍現裝備4艘由最早服役的4艘俄亥俄級SSBN改裝而來的巡航導彈攻擊型核潛艇。改造中,將24個彈道導彈發射筒中的22個改造成為巡航導彈發射筒,每個發射筒可填裝7枚戰斧式巡航導彈,見圖4所示,搭載巡航導彈的數量大幅增加到了154枚。 通過減少配備戰斧式巡航導彈,這批SSGN還能搭載新一代的高超聲速巡航導彈、中程潛射彈道導彈、無人機、小型空射誘餌彈以及針對反潛偵察和戰鬥、監視偵察任務、反水雷戰而設置的傳感器等。另外,美國海軍將2個彈道導彈發射筒改造成水流控制腔室,作為特別行動人員的活動艙,艇內亦能多容納66名執行特別行動的海員或海軍陸戰隊,如海豹部隊的隊員。在特別行動中,潛艇能夠加裝先進海豹輸送系統(ASDS)。升級過程中加裝的通信系統,使這四艘核潛艇成為布置在戰略前沿的秘密小型特種行動聯合作戰指揮中心。 1.3攻擊型核潛艇 裝備洛杉磯、海狼和弗吉尼亞三級約52艘多用途攻擊型核潛艇。這三級核潛艇作戰需求明確、技術先進且時代特徵鮮明,其性能指標和典型技術/系統見表2所示。 1.3.1洛杉磯級SSN 首艇於1972年開工建造,1976年建成服役,共建造服役62艘,是美國海軍也是世界上有史以來建造數量最多的核潛艇,現役約30艘,如圖5所示。 該級SSN在航速、靜音和潛深方面都有了很大進步,在作戰指揮、聲吶探測技術/系統方面都達到了世界先進水平。如表2所示,該級艇水下排水量為7124t,採用長壽命自然循環壓水反應堆S6G型,輸出功率是以往攻擊型核潛艇的2倍,在潛艇外形尺寸明顯增大的前提下使得水下航速達到61.1km/h,滿足了美國海軍對該級艇伴隨航母戰鬥群執行護航、反潛的高航速要求。該級艇注重對動力和推進裝置進行減振降噪處理,水下噪聲值約105~125dB,艇體採用HY-80高強度鋼,極限潛深可達530m,隱蔽性大大增強。 該級艇單艇載彈量達到26枚,並從第32艘艇後的31艘潛艇在艇艏部球形陣列聲吶後的艇殼外部安裝有12個垂直發射單元,可發射戰斧巡航導彈,使潛艇武器最大載荷達到了38枚,攻擊能力大大加強。 1.3.2海狼級SSN 冷戰後期,為美國海軍研發列裝了海狼級SSN,注重超靜音、大潛深、重火力,綜合性能極為出色,被公認為世界上最先進的戰術核潛艇。艇體呈拉長水滴型,單殼體結構,選用HY100/HY-130高強度鋼組合建造,下潛深度超過600m,接近蘇聯用鈦合金打造的阿爾法級攻擊核潛艇的下潛深度,是目前美國海軍下潛深度最大的潛艇。該級艇指揮塔圍殼得到進一步強化,艦艏平衡翼可收縮至艦體,可確保突破北極冰層,如圖6所示。 為了執行海洋獵殺任務,海狼級將靜音隱身性能置於設計首位,採用了多種靜音優化設計。該級艇的指揮塔圍殼前方採用弧形填角,以降低水聲噪聲,艇上裝備的S6W型靜音核反應堆,使得不需開啟循環泵的靜音航速增加。同時,所有設備均安裝在雙層減振浮筏上,隔音效果更佳。 艇體外部覆蓋着可減低本身噪聲且降低敵方聲吶回波的橡膠隔音瓦。取消螺旋槳,採用泵式噴水推進器,進一步降低噪聲。此外,艦體接縫、艙蓋與水櫃開口等也經過精心設計,儘可能簡潔平滑,降低流體阻力與噪聲。據稱,海狼級能以航速37km/h在水下航行,靜音水平低至100dB以下,低於海洋背景噪聲。 相較於洛杉磯級,海狼級艇型短而粗,長寬比縮至約8.5,一方面可以達到減小阻力、降低水下噪聲的效果,一方面可減小潛艇迴轉半徑,機動性、操縱性增強。艉部採用6葉控制舵,配合泵噴推進,水下機動性更好,且更利於布置拖曳聲吶。該級艇配備強大的自然循環壓水反應堆S6W型,推進功率約37300kW,水下最大航速超過66.7km/h,是美國海軍航速最高的潛艇。海狼級信息化/自動化水平高,配備AN/BSY2作戰系統,採用AN/BQQ-5D/E型綜合聲吶系統,及UYK43/44先進計算機,對多個系統的信息實行統一處理,自動化程度高,操艇、下潛和深度控制實現了全自動化操作方式,可同時對付多個目標,大大提高了艇的綜合探測和攻擊作戰能力。 該級艇艏部球形聲吶直徑達6m,採用TB-16型粗線、TB-29型細線型被動拖曳基陣聲吶組合使用,滿足高、低航速下的遠程搜索探測。 該級艇裝備8具口徑為660mm的魚雷發射管,可攜帶50枚各類武器系統,是洛杉磯級潛艇載彈量的2倍,攻擊能力強大,提高了在高威脅海域的作戰持久力。 海狼級SSN技術上達到了世界巔峰。但是冷戰結束導致美國國防預算收緊,使得該級艇最終僅建成3艘。其中第三艘吉米·卡特號尤為特殊,艇體中間插入一段30m長的多任務艙段(MMP),排水量增加到12139t,航速和靜音水平稍降。該艇重視搭載特種部隊和相關設施,例如搭載更多水下機器人和無線電偵聽浮標等,甚至被用來作為一個水下剪接室竊聽海底光纖電纜。該平台出入口可與新一代先進海豹輸送系統(ASDS)結合。 1.3.3弗吉尼亞級SSN 隨着冷戰結束以及美海軍作戰思想轉變,美海軍研製了弗吉尼亞級SSN,目前已服役19艘,分別是Block14艘、Block26艘、Block38艘、Block41艘,正在建造Block49艘和Block510艘。該級艇強調瀕海近岸作戰,兼顧遠洋反潛、制海和護航,重視性價比,注重拓展偵察監視、特種作戰、對陸攻擊以及網絡中心戰能力等,被美軍視為應對反介入/區域拒止作戰的中堅力量。 由於作戰需求,該級SSN設計中加入許多以往美國潛艇所不具備的元素,例如能在噪聲嚴重的淺海有效操作的聲吶系統(特別是CHIN型高頻主動聲吶)、水雷偵測/反制裝備以及多種無人遙控載具的操作能力、完善的特戰部隊相關設施等,而這些都將對現行美國海軍的潛艇運用方式造成巨大的衝擊與改變。弗吉尼亞級SSN見圖7所示。 該級艇裝備一台S9G型自然循環壓水堆,最大功率29840kW,堆芯換料周期約30年,基本做到核反應堆與艇體同壽,大大減少了全壽命周期成本。靜音方面,主機艙採用浮筏式減振的整體模塊設計,大幅度降低了艇上噪聲,併集成各項最新的靜音技術,例如精心設計的輪機/管路設置、艇體外部採用聚氨酯整體澆築式消聲瓦、降低水流噪聲的艇體外型設計以及新型泵噴式推進器等。 全艇各處總共設有600個噪聲/振動偵測器(海狼級只有26個),隨時監控艇上各處的振動情況,發現異常便立刻處理,將整體噪聲降到最低。 採用C4ISR自動化指揮系統,整合了潛艇上所有的電子設備,形成一個強大的局域網網絡。同時,作戰指揮採用AN/BSY-3型戰鬥系統,整合了艇上所有偵測、通訊與作戰裝備,大大提高了作戰效率並節省了人力,並大量使用商用組件,維護升級方便,性價比高。 該級艇取消了潛望鏡,取而代之的是兩個AN/BVS-1光電桅杆,搭載了低光電視(LLTV)、熱成像儀和激光測距儀等設備,可以將圖像和數據實時傳送到指揮艙的顯示器上。 水下探測方面,採用最新的AN/BQQ-10型一體式聲吶系統,包括艏部球形主/被動BQQ-10型綜合聲吶(第三批次後更換成共形大孔徑適形陣列聲吶LAB)、BQG-5A型寬孔徑陣列(WAA)舷側寬孔徑被動測距聲吶、裝備在指揮台圍殼前部和艏部下方的CHIN型高頻主動聲吶、TB16粗線和TB29(A)細線拖曳聲吶各一具以及WLY-1型偵察聲吶。值得一提的是,CHIN型高頻主動聲吶主要用於探測水下雷場和獵雷,同時,還具有很強的繪製海底地形圖的能力,大幅加強了潛艇近岸操作與反水雷能力,有利於減少潛艇及特種作戰人員面臨的風險。該聲吶系統採用開放式結構,能夠運用現成的商用組件實現模塊在線升級,性能全面均衡強悍,技術性能動態提升的同時大大降低成本。 該級艇具備強大的載荷搭載能力,可攜帶38件各式武器。值得關注的是,該級艇可以通過魚雷發射管操作自主式水下航行器(AUV)和潛射無人機,大幅度增強潛艇水下/水面/空中探測和偵察能力。同時,配備新型長期水雷偵測系統(LMRS),有效提高了美國海軍水雷偵測與反制能力。 該級艇專門裝設了一個可以放出和回收的特種人員運載器(例如ASDS),配備與其對接的艇上接口。特種人員運載器可容納6~10名特種作戰人員及其相應各種裝備,而且人員可以同時離艇,大大提高了特種作戰人員的作戰效率和安全。 該級艇採用模塊化設計,可以採用小步快跑、逐步改進方式,滿足成本、功能的多樣化需求。例如,Block2型綜合模塊從Block1型的10個減至4個,使得每艘艇建造費用減少了3億美元。Block3型主要用寬孔徑艇艏陣列聲吶取代了球形聲吶,用兩具大型有效載荷發射管(VPT)取代了12具垂直發射管,使得聲吶和發射管部件數量整體減少了40%,僅艇艏建造費用就減少了4000萬美元。Block4型改進重點在於壽命周期成本,其有效性維修間隔時間從6~8個月延長至9個月,有效性維修數量從4次減少至3次,部署次數則從14次增加到15次。Block5型潛艇在艇體後部增加一個長約25.6m的艙段,攜帶4個弗吉尼亞負載模塊(VPM),可以攜帶28枚戰斧式巡航導彈,也可以裝備高超聲速巡航導彈、中程潛射彈道導彈以及無人機,攻擊力大大加強,在未來甚至可以取代俄亥俄級SSGN。 1.3.4創新思維發展新一代攻擊核潛艇SSN(X) 隨着作戰環境和作戰思想的轉變,美軍認為必須研製、裝備新一級攻擊核潛艇SSN(X),以期重獲水下戰絕對優勢。該級艇將於2024年開始設計,未來將取代弗吉尼亞級Block7,預計SSN(X)航速至少61.1km/h以上。該級艇預計採用哥倫比亞級SSBN驗證的新一代隱身技術,並注重加強水下網絡作戰能力構建,成為美軍網絡中心戰的關鍵環節,具備強大的控制水下無人平台的能力,能與有人潛艇、無人潛航器進行高速信息共享,讓水下、水面、空中作戰單位隨時聯動互通,以期獲得顛覆性水下作戰優勢。同時,強調更為強大、多樣、靈活地構建武器系統,潛艇預計搭載62枚各式武器、水下潛航器以及無人機等。 據稱SSN(X)與海狼級前兩艘樣艇的設計尺寸相似,比現在的弗吉尼亞級潛艇速度更快、隱身性更好,能夠在所有海洋環境下,以更快的速度,更強的隱身性,搭載更多的武器和更多樣化的負載執行多重任務,尤其是無人水下潛航器和無人機。 2美國海軍核潛艇裝備技術發展趨勢 2.1注重協同,重視與其他平台協同作戰,融入聯合部隊,強化跨域作戰能力 體系化作戰,重在協同。美國海軍2011年《水下戰綱要》提出,與其他單位協同作戰是未來潛艇部隊能力建設目標之一。核潛艇,作為美國海軍作戰體系中的重要一員,必須開展相關技術研發,並體現在核潛艇裝備建設中,使得核潛艇力量能夠融合到美國海軍乃至美軍整體作戰體系中,真正發揮出系統的“1+1>2”的巨大力量。 (1)研製、裝備潛艇綜合一體化作戰系統,採用開放式架構,大量使用商用組件,維護升級方便弗吉尼亞級採用C4ISR自動化指揮系統,通過開放、分布及實時的網絡架構將以前分散的潛艇系統,如聲吶、雷達、作戰控制和導航等,集成在一起。藉助這種耐壓殼內的局域網,弗吉尼亞級潛艇的所有作戰控制和通信系統實現了互聯。哥倫比亞級裝備的AN/BGY-1潛艇綜合一體化作戰系統能夠與有人潛艇、無人潛航器進行高速信息共享,讓跨域各種作戰力量進行聯動互通,成為美軍網絡中心戰的關鍵環節,擁有控制多種異構無人平台的能力。未來的SSN(X)在協同能力上將更勝一籌,指揮、控制、通信方面能夠做到更強、更快,能夠與其他SSN、大型AUV組成高速信息共享的水下編隊,在分布式作戰模式中充當水下網絡作戰中心,加強聯合協同作戰能力,在決策中心戰中發揮顛覆性作用。 未來的潛艇綜合一體化作戰系統注重採用開放式、層次化的體繫結構,實現對作戰相關各系統設備的綜合管理和控制,並大量使用商用組件技術,維護升級方便。 (2)開展跨域裝備技術研發,提升對(多)無人系統等負載的指揮控制能力協同作戰,及時、準確、大流量的指揮通信能力非常關鍵。在現有指揮通信技術沒有突破性進展之前,使用AUV、潛射無人機等跨域裝備,能夠有效增加潛艇的水下、水面、空中乃至陸地的探測和觀察能力。美國海軍已開始為最新的核潛艇BGY-1綜合作戰系統研製負載控制系統,將核潛艇負載控制能力從魚雷、水雷、導彈拓展至AUV、潛射無人機等新型負載,預計2021年完成研製,將裝備所有攻擊型核潛艇。下一代SSN(X)將把AUV作為一項擴展潛艇活動範圍的重要手段。未來,美國海軍計劃在多AUV聯合指控系統方面開展進一步的工作,提高通信、數據傳輸和充電速率,利用潛艇或海底充電樁實現AUV的快速充電。計劃將在弗吉尼亞級潛艇上試驗上述技術,發展核潛艇、AUV和潛射/艦載無人機的協同作戰能力。 2.2強化潛艇作為水下主戰平台的獨立作戰能力,不斷提升隱身、態勢感知/探測能力,鞏固、拓展水下戰優勢 美國海軍認為,在高烈度戰爭環境下,未來潛艇部隊將在通信中斷、GPS信號丟失、無法與外界溝通的情況下獨立作戰。因此,核潛艇獨立作戰能力非常重要。更高的航速、更強的武備、更佳的探測能力和靜音能力以及方便快捷的模塊化升級/建造技術是美國海軍核潛艇一貫的追求,而科技的進步則是其實現的有力支撐。重視採用新的降噪技術,提升核潛艇綜合隱身能力。美國海軍潛艇部隊司令理查德強調說,隱身是其最大的優勢。例如,美國海軍正依託聲學優勢項目提升SSN隱身能力,已在弗吉尼亞級SSN第三批南達科他號上測試先進降噪技術,主要手段包括機艙靜音技術及靜音塗層技術等。正在建造的哥倫比亞級SSBN採用最新研發的綜合電力系統,全面消除齒輪傳動噪聲。同時,強化潛艇的電磁隱身能力、減少潛艇對環境的干擾,並注重使其融入周圍環境,以防止潛在對手根據水下環境的微弱變化確定潛艇的位置。 注重改進核潛艇聲吶系統,提升態勢感知能力。例如,發展舷側大型垂直陣,計劃安裝弗吉尼亞級第五、六、七批,增強潛艇被動探測能力的同時提升自身隱身能力。已開始在弗吉尼亞級上部署採用光纖水聽器的TB-33細線拖曳陣和輕型寬孔徑陣(LWWAA),靈敏度更高,探測能力更強,質量輕、體積小、抗干擾能力更強。探索核潛艇使用無人水下潛航器和無人機以拓展潛艇的態勢感知能力,並努力提高核潛艇網絡中心戰能力,使得核潛艇能夠與海面艦船、空中飛機、太空衛星互聯互通、信息共享。 研製更安全、更安靜以及更長壽命周期的核反應堆。核潛艇上的核反應堆的壽命,取決於反應堆內裝填的核燃料(堆芯)的使用壽命。美國洛杉磯級SSN上使用的S6G核反應堆和俄亥俄級SSBN上使用的S8G核反應堆的使用壽命約為10年。弗吉尼亞級約為30年,而哥倫比亞級擬裝備的新一代核反應堆,設計堆芯壽命周期等同於艇體壽命約42年,大大降低了核潛艇的全壽命周期成本,有效增強了在航率,更好地滿足了國防需求。 2.3注重性價比,強調數量也是質量,也是戰鬥力 核潛艇造價高昂,全壽命周期成本更是天價。即使美國貴為世界第一經濟體,大規模裝備,也力有不逮。隨着科技的迅速發展,商用部件/技術能力迅速提升的同時,價格卻在逐漸下降,模塊化設計,使得美國海軍核潛艇在全壽命周期中能夠隨時按需改進、升級。 2020年,美國防部在最新的裝備規劃中提到,美國海軍核潛艇數量需要從目前的66艘增加到約80艘,主要是SSN數量有較大增幅,因為數量也是質量,也是戰鬥力。但美國海軍裝備經費有限,必須提高核潛艇裝備技術的性價比,在設計中必須體現最佳效費比原則。例如弗吉尼亞級作戰指揮系統採用開放式、層次化的體繫結構,並大量使用商用組件技術,維護升級方便,性價比高,能夠大大降低全壽命周期成本,有效增加戰備值班時間/能力。同時,採用模塊化設計,易於升級,可以根據需求,使用新技術裝備/系統的艙段/設備替換落後的艙段/設備等,注重高維護性、高可靠性。 3啟示 (1)戰略核潛艇屬於三位一體戰略核威懾力量中最重要的海基核力量,其存在、發展關係國家安全,裝備技術上重視可靠性和安靜性 戰略核潛艇由於隱蔽性高,生存能力強,被視為三位一體戰略核威懾力量中最可靠的一環。嚴格意義上的戰略核潛艇不屬於海戰體系的元素,它並不執行普通海上作戰任務,通常單獨行動,一旦駛入大海,則不再主動發出信號。因此,戰略核潛艇裝備技術上更加重視可靠性和安靜性,設計上更重視成熟可靠,突出隱身、隱蔽性。 (2)攻擊型核潛艇的發展不是盲目的,而是與國家整體戰略、海軍作戰思想與作戰任務密切相關,設計中體現出創新與保守兼顧 攻擊型核潛艇的發展應該在國家整體戰略、海軍作戰思想與作戰任務指導下開展,堅持有所為有所不為。洛杉磯級、海狼級和弗吉尼亞級乃至正在設計中的SSN(X),在延續上一級核潛艇成熟技術的基礎上,根據作戰需求,重點突破,重視成熟技術延續發展和新技術應用相結合的模式,在保證經濟性的同時,又提升了戰鬥力,設計中體現出創新與保守兼顧。 (3)需求牽引與技術牽引相結合,重視通用化、模塊化和智能化,突出全壽命周期成本 核潛艇技術發展涉及國民經濟各行各業。必須堅持需求牽引與技術牽引相結合,根據新時期下的最新國家戰略需求和作戰需求,在隱身、水下通信、長壽命核反應堆、遠程精確制導武器、先進探測、先進作戰指揮系統等方面,重點突破與全面發展相結合。 核潛艇是水下作戰的核心關鍵平台。當今世界科技進步飛快,尤其是商用控制系統,而核潛艇壽命至少在30年以上,在全壽命周期內,為了方便升級、維護和改進,必須重視設計、建造中的模塊化,注重通用化模塊設計,爭取核常兼備。在滿足國防需求的基礎上,降低全壽命周期成本,提高性價比。 4結束語 從美國核潛艇裝備技術的發展脈絡來看,以技術革新驅動戰鬥力,採用成熟技術延續發展和新技術應用相結合的模式,提升戰鬥力的同時保證經濟性,完成國家賦予的作戰任務。就新技術而言,全電力推進、全壽期反應堆和模塊化是最亮眼的部分,更好的指揮控制、通信、探測以及使用無人系統的能力,更使得水下作戰環境將向美國海軍單向透明。隨着這些技術在哥倫比亞級上應用成功,相信在很長一段時間裡,它都將是海上最強霸主。 而美國海軍新一代攻擊核潛艇SSN(X)設計中體現了潛艇對潛艇的傳統水下直接作戰能力的重視。其設定主要目標就是獵殺潛在對手的先進作戰潛艇,削弱其給已方航母艦隊帶來的危機,意味着美國海軍核潛艇部隊將向傳統海上作戰的回歸。 |
|
|
![]() |
![]() |
| 實用資訊 | |
|
|
| 一周點擊熱帖 | 更多>> |
| 一周回復熱帖 |
| 歷史上的今天:回復熱帖 |
| 2023: | 習近平這隻大馬猴!- 耶倫與劉鶴的三小 | |
| 2022: | 美或加速向台交付戰機 台軍F16V裝備規 | |
| 2022: | 摸着中國過河?印度宣布建設空間站,印 | |
| 2021: | 一覺醒來!拜登就職!美國為啥大吸一口 | |
| 2021: | 美國不仁,中國選擇先禮後兵!拜登上任 | |
| 2020: | 美軍測試高超音速導彈發動機 速度可達7 | |
| 2020: | 美在全球部署1750枚核彈,中國不是對手 | |




