| 朝鮮士兵誤擊俄軍車臣特種部隊? |
| 送交者: 嵐少爺 2025年01月02日20:30:22 於 [軍事天地] 發送悄悄話 |
|
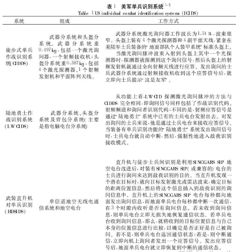
近日,庫爾斯克戰場上鬧出一起“烏龍”。 一支朝鮮軍人把前來增援的車臣“阿赫馬特”特種部隊當成烏軍給伏擊了,導致8名車臣特種兵喪生,多輛軍車被毀。 雖然這則新聞的真實性還有待進一步證實,但如果換個角度再看看,這類事情似乎也不是不太可能發生的。 畢竟,在朝鮮人眼中,他們都是差不多的“洋”面孔,再加上語言溝通方面的障礙,很難能保證真的不會出現錯誤判斷。 而且,相對於普通俄軍,車臣“阿赫馬特”特種部隊更具獨立性,跟朝鮮軍人熟悉那類俄軍有所區別,這也很容易導致誤判。 光看臉,就不太像。 原來,早在2023年瓦列里·格拉西莫夫大將當上“特別軍事行動”總指揮後,就給所有前線俄軍提出了一系列強制性要求——不許私自使用平板、手機、無人機;必須刮鬍子! 關於電子產品的限制,主要是考慮到在缺乏充分戰場感知能力的情形下,這些東西很可能就成了烏軍的火炮指引,從而惹禍上身。 而刮鬍子則是主要是為了防爆炸燙傷。 毛髮的主要成分是蛋白質,是有機物、易燃物,燒起來非常快。在戰場上的那種高溫和爆炸塵埃的包圍之中,一臉的大鬍子確實很容易遭到更嚴重的傷害。 還有就是戰場救護和防止感染的需要。比較光溜的下巴和寸頭,更方便包紮搶救。 所以,前線的普通俄軍作戰單位,無論民族信仰,只要條件允許,都是鬍子刮光光的。 但獨立性很強的車臣部隊,他們的畫風就相當不一樣了。 畢竟,人家的民族習慣和信仰就講究這把鬍子,所以格拉西莫夫也不好意思多管。 再看烏軍那邊,作戰人員構成複雜,還有很多外國僱傭軍加入,因而對鬍子的要求並不嚴格。 而且,開戰後,他們的領導人還帶頭留起了鬍子。 所以,相對於普通俄軍,烏軍中出現鬍子兵的概率明顯要高得多。 正如前面說的那樣,在朝鮮士兵眼中,這些人都是“西洋”面孔,語言也不通,在一些特殊情形下,或許就只得主要參考鬍子來進行判斷了。 沒成想,偏偏就有這麼一支車臣來的俄軍,他們竟然也是留鬍子的。 其實,從中咱們也能推測出來,無論是不是鬍子惹的禍,導致誤判的最主要原因還是——俄軍內部之間,俄軍和友軍之間,缺少技術識別手段,戰場感知能力比較弱。 照理說,在如今的信息化作戰環境中,基層作戰單位都是要搭配單兵信息作戰系統的,其中就包含了定位和應答體系,大致類似武器戰鬥部的那種敵我識別。 比如,目前美軍主要的以下這三個系統——徒步式單兵作戰識別系統(CIDDS)、陸地勇士作戰識別系統(LW-CIDS)、武裝直升機對單兵識別(HDSIDS)。 它們通常會被整合到單兵作戰系統裡,作為一個子模塊發揮功能。通過電台或激光射頻進行詢問,如果收到應答就是友軍。 當然,咱們的解放軍也有類似的系統,但具體是什麼就不展開講了,還是要保密的。 總的來看,單兵識別系統非常精準、隱蔽性強、識別距離遠,但技術要求和成本也很高,即便是財大氣粗的美軍,也不會配發到每個單兵,只會到班級、排級。 那麼咱們再看俄軍。他們既缺錢又缺技術,所以這方面的信息化水平就比較尷尬了。 俄軍主要採用傳統的無線電識別,在防守範圍和攻擊範圍內,用事先分配好的代號來呼叫。而對於一些臨時派過來的作戰單位,就只能靠最樸素最原始的方法進行判斷了——聽和看。 比如俄烏開戰的頭一年,就曾出現過烏軍在老蘇聯坦克上畫個白色的“Z”,然後大搖大擺的跑到俄軍陣地開炮,幾乎就是在明着欺負俄軍拉跨的敵我識別系統。 而烏軍那邊,在西方的支援下,雖然信息化水平比俄軍強,但也沒有廣泛配備前面說的那個特別貴的單兵識別系統。很多時候,跟俄軍一樣,也得靠最原始和最樸素的手法判斷敵我。 結果,這就十分麻煩了。 俄羅斯、白俄羅斯、烏克蘭,這三個國家雖然主體人口是東斯拉夫人,但也均屬於多民族國家。 在俄羅斯194個民族中,烏克蘭族是第三大民族(俄羅斯的第二大民族,也是人口第一多的少數民族,是韃靼族);在烏克蘭的130個民族中,俄羅斯族則為第二大民族。 你看,現任俄羅斯國防部副部長、俄軍總參謀長、“特別軍事行動”總指揮瓦列里·格拉西莫夫,他就是個韃靼族。 格拉西莫夫的老上級,前國防部部長紹伊古,則是圖瓦族人(俄聯邦蒙古族的一個分支,聚集地原為大清國的唐努烏梁海)。 這兩位體制內高官,都不是俄羅斯族。 俄軍空降部隊司令,米哈伊爾·特普林斯基上將。他是烏克蘭東部頓涅茨克的烏克蘭族,在蘇聯解體時,選擇加入了俄軍。 現任烏軍總指揮,瑟爾斯基上將則是個土生土長的俄羅斯人,俄羅斯族。蘇聯解體時,他正在烏克蘭境內服役,於是就加入了烏軍。至今,瑟爾斯基父母和弟弟,依舊生活在他的老家,俄羅斯弗拉基米爾州。 還有烏克蘭國防部長烏梅羅夫,烏克蘭的韃靼族人,與俄軍前線總指揮格拉西莫夫同屬一個民族。 不過,他的鬍鬚和衣着風格,倒是跟領導澤連斯基總統高度一致。 事實上,在如今俄烏對峙的前線,除了高層指揮官背景的這般“擰巴”,基層俄軍中,同樣不乏烏克蘭族官兵;烏軍中也有一定數量的俄羅斯族官兵。 另外,前線俄軍中,還一直存在着大量非東斯拉夫人的少數民族官兵。其中就包括了單獨成建制的車臣部隊。 而烏軍那邊,隊伍的構成同樣也是相當複雜的。 除了正規軍,如今戰場上的烏克蘭和俄羅斯陣營里,都有僱傭軍、民兵組織,以及來源非常多樣的“志願兵營”,有時候,他們自己都搞不清楚,目前手下究竟有多少人在前線作戰。 武器上,烏克蘭一些時候還在用蘇聯庫存;而那邊的俄軍,情況也差不多。 更令人迷惑的,則當屬俄、烏兩國軍人身上的作戰服裝。 戰爭開打後,有40多個國家和地區為烏克蘭提供過迷彩、被服和軍靴鋼盔這些物資,再加上早前的“蘇聯庫存”,導致烏軍部隊的作戰服一度非常混亂,戰場上穿啥的都有。 俄軍那邊,則素來以“混搭風”著稱。你看這是第二次車臣戰爭時,代總統普京視察前線同官兵合影。見大領導的俄軍代表們,迷彩照樣穿的五花八門。 當然,有人說了,看不出來,聽聲音總能行吧?烏克蘭去俄語化這麼大力度,烏軍早就應該用烏克蘭語了吧? 遺憾的是,由於烏克蘭語使用面較窄,很多現代的東西都表達不出來,而俄語則是一個非常成熟的語言。所以,包括作戰指揮口令在內的大部分軍事用語,如今的烏軍依舊還得用俄語。基層官兵互相交流,也主要說俄語。畢竟,他們幾乎都是看俄語電視節目,用俄文軟件長大的。 聽口音區分? 這個同樣很難做到。因為這倆國家本身地域遼闊(除去俄羅斯,烏克蘭就是歐洲面積第一大的國家),民族眾多,什麼口音的人都有,單憑這一點,根本沒法判斷敵我。 就這樣,來自“天南海北”的俄軍和烏軍,都搭配着各式各樣的裝備和迷彩,還有千奇百怪的俄語口音、重疊交織的民族,打仗風格又高度相似,再加上他們的陣地也犬牙交錯,在缺乏信息化識別系統的情況下,真的很不好區分。 於是我們看到,為了辨別敵我,俄烏雙方紛紛採用了最樸素、最原始(簡單粗暴)的方法。 俄軍的大型裝備,就用白油漆塗抹上了“Z”字,來進行敵我識別。這也是當年蘇軍的一個傳統,每次重大演習和軍事行動,蘇軍都會刷上這種白色識別標誌。 俄軍單兵多會纏上白條或者紅條作為標識。 你看這是網傳的庫爾斯克地區的疑似朝鮮軍人的視頻圖像——東亞臉,小個子,全套俄軍裝備,除了綁着的紅條,沒有任何身份標識。 而烏軍那邊,則是會綁藍膠帶或者黃膠帶——這是他們國旗的顏色。少數則會纏綠膠帶。 據說,他們角色分工還不一樣——黃膠帶是攻堅部隊,優先配置北約援助的先進武器;藍膠帶是滲透和清掃部隊;綠膠帶是防禦部隊,大多數裝備的還是老式蘇制武器。 但擱不住,總有人懶得去纏布條,結果就出現了一些烏龍。 比如,2022年11月,俄軍曾經在自己的隊伍里抓到了一個叫做米克拉的烏軍。 這件事後來還上了新聞,鏡頭前,米克拉很委屈的講述了自己的經歷。 某天,他和兩個戰友被安排放哨。到了深夜,他們實在扛不住就睡着了。 第二天早晨,他們被叫醒,接到命令,原地挖塹壕,並告知不可隨意走動,要固守陣地。 就這麼着,他們拿着發給的兵工鏟熱火朝天地開挖了起來,到了飯點,就去領食物,晚上該睡就睡,跟周邊挖戰壕的“隊友”,也沒有什麼交流。 挖到第3天的時候,戰鬥終於爆發了,米克拉幾人這才發現仗打的好像有問題——射擊方向居然是烏軍的第二道陣地。 於是,他們幾個一商量,就派了米克拉上去詢問長官。 這一問,雙方都驚呆了。 原來,烏軍早在米克拉幾人值班摸魚的那天晚上就撤退了。前天清晨叫醒他們的是俄軍,這幾日,他們竟然都是在跟着俄軍同吃同住同勞動! 類似的還有頓巴斯戰場上,一個俄軍新兵,在夜色中不小心走進了烏軍掩體,還熱情地向周圍的“戰友們”發香煙,烏軍們也都高高興興地接着。雙方聊了五分鐘多後,才察覺出了“不對勁”.... (你猜這是俄軍還是烏軍的塹壕)? 不過,當這場戰場開始向持久化發展後,雙方的識別特徵似乎更鮮明了一些。 裝備方面,西方援助烏軍的“洋貨”占比越來越高,他們的迷彩也逐漸趨於統一,美式風格,整體色調偏黃。 而俄軍的迷彩也不怎麼搞“混搭”了。主要就是偏綠色的和偏黃綠的這兩套。 整體看,迷彩偏黃、大花紋的是烏軍;偏綠,小花紋的是俄軍。 這是俄軍押送的烏軍俘虜的現場,參考衣服的顏色,對比還是挺明顯的。 但卻有兩個例外——曾經的瓦格納僱傭軍和車臣地方武裝。他們的迷彩跟普通俄軍的不太一樣,也偏黃。 這是瓦格納。 據說,曾經有一些瓦格納士兵膽子極大,專門去掉標識,利用軍服的相似特徵,直接滲透進烏軍陣地發起偷襲。 再看下面,這是車臣特種部隊。和曾經的瓦格納一樣,迷彩偏黃。 再後來,一部分瓦格納隊員被轉編到了車臣“阿赫馬特”特種部隊繼續戰鬥。 車臣“阿赫馬特”特種部隊,正是報道中說得那個被援俄朝鮮士兵誤傷的俄軍作戰單位。 那麼,一來大鬍子,二來穿着偏黃色調的迷彩,還有語言交流方面的障礙,在缺乏信息化識別能力的情形下,朝鮮軍人就只能看臉看衣服了,確實容易出現誤判。 或者,這也側面說明,朝鮮士兵還是相當厲害的。竟然能隨手就把傳說中“戰鬥民族中的戰鬥民族”——車臣人,還是車臣特種部隊,都給幹了? |
|
|
![]() |
![]() |
| 實用資訊 | |
|
|
| 一周點擊熱帖 | 更多>> |
| 一周回復熱帖 |
| 歷史上的今天:回復熱帖 |
| 2024: | 7016 血壯山河之棗宜會戰 騷然的棗陽亂 | |
| 2024: | 人類文明的標誌毛澤東 | |
| 2023: | 搞情報:妖妖最怕什麼? | |
| 2023: | 4023 血壯山河之蘭封會戰 圍殲猛獸 3 | |
| 2022: | 2022年妖怪第一定律 | |
| 2021: | 主席推薦粟裕授元帥軍銜,而周恩來力主 | |
| 2021: | 抗美援朝為何叫志願軍?彭德懷:什麼志 | |
| 2020: | 台灣參謀總長因飛機失事死亡 | |
| 2020: | 越南海軍一次射64枚導彈反航母能力驚人 | |




